365英国上市(集团)有限公司-Official website
网站首页
公司概况
英国365集团公司简介
机构设置
规章制度
招生工作
学历教育
英国365集团公司是什么
英国365集团公司介绍
非学历教育
职业技能等级认定
继续教育培训
在线课程
党务工作
下载专区
老年健康大学
网站首页
公司动态
通知公告
员工园地
公司概况
英国365集团公司简介
机构设置
规章制度
招生工作
学历教育
英国365集团公司是什么
英国365集团公司介绍
非学历教育
职业技能等级认定
继续教育培训
在线课程
党务工作
下载专区
老年健康大学
网站首页
公司动态
通知公告
员工园地
通知公告
当前位置:
网站首页
->
通知公告
->
正文
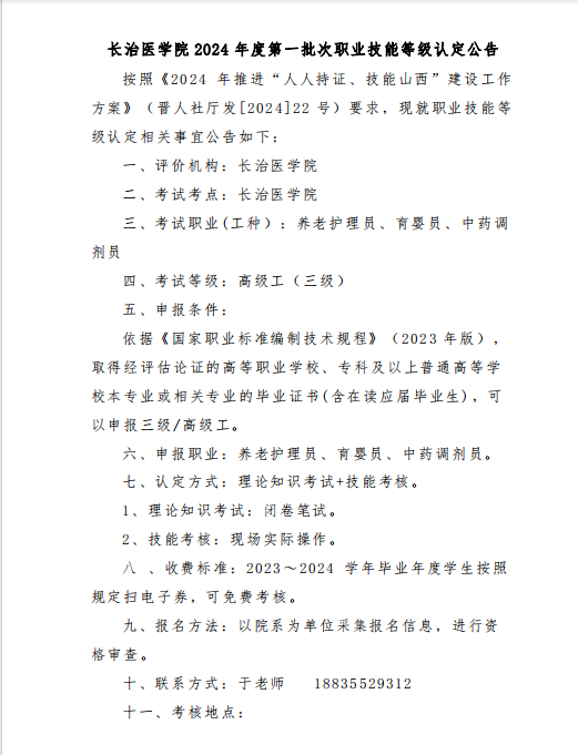
英国365集团公司2024年度第一批次职业技能等级认定公告
信息来源:
发布日期:2024-06-07
上一条:
英国365集团公司 2024年成人高等教育招生简章
下一条:
山西省2024年下半年高等教育英国365集团公司介绍实践性环节报考公告